峨眉山市一女婴剖腹产出生当天夭折,父亲质疑抢救方向错误,医院:建议走法律途径
极目新闻记者 邓波
12月16日,四川峨眉山市的李先生向极目新闻反映,其妻子怀胎足月到当地的峨眉山佛光医院分娩,没想到胎儿经剖腹产生下后抢救无效死亡,他希望为孩子讨回公道。

佛光医院 图源官网
李先生称,10月31日凌晨1时许,他妻子怀胎37+2周,出现宫缩,到当地的峨眉山佛光医院入住,上午10时20分被送入手术室,他就在外等待。不久后医生告诉他,胎儿已经被剖腹产分娩出来,但心脏有问题,可能抢救不回来。
“我今年39岁了,这是我第一个孩子,期待很久了。”李先生表示,当时医生让他签病危通知书,他恳求医生一定要将孩子抢救回来。但签完字几分钟后,医生再次告诉他,抢救无效,随后他再次恳求医生抢救,“医生第三次出来说,抢救了半个小时,确实抢救不回来了。”

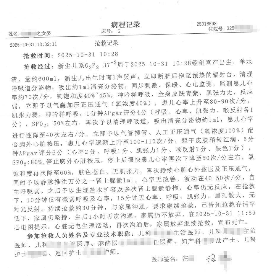
医院病程记录 受访者供图
李先生提供的病历资料显示,新生女婴10月31日10时28分经剖宫产出生,羊水清,出生时有1声哭声,立即断脐后抱至预热的辐射台,清理呼吸道分泌物,监测患儿心率约70次/分,氧饱和度40%~45%,呻吟样呼吸,全身皮肤青紫,肌张力无,反应弱,再次予以清理呼吸道,并配合胸外心脏按压,“抢救下,新生儿10分钟仅有微弱呼吸及心率,15分钟无心率、呼吸、肌张力,瞳孔散大,无对光反射。”
展开全文
对于孩子的死因,李先生称,医院表示孩子是心脏问题导致,但他对此不认可。在与医院共同委托下,他们联系了四川中正司法鉴定中心,该中心给出的鉴定意见是孩子死亡原因符合羊水、胎粪混合吸入致呼吸循环衰竭死亡。

鉴定机构的鉴定意见 受访者供图
“如果当时按照呛羊水了来处置,孩子是不是就能抢救回来了?”李先生认为,这是医院抢救方向错误导致孩子的生命未能被挽救回来,希望为孩子讨回公道,对于第一个孩子,家人都无比期待,他年迈的母亲因此事也遭受打击,但与医院曾经协商,最后无果。
峨眉山佛光医院官网资料显示,该医院建于2016年9月,由四川峨眉山佛光水泥有限公司投资创办的国家二级甲等综合民营医院,有临床科室19个,医技科室13个,职能科室12个。
12月17日,极目新闻记者就李先生反映情况致电佛光医院医务科,工作人员表示经办人不在办公室,本人不了解情况。记者随后联系到佛光医院与李先生对接的郭姓主任,其表示,已与家属反复协商,建议家属走法律途径,通过司法部门判定责任。
峨眉山市卫健局医政医管股工作人员称,他们从11月就开始介入处置此事,但不方便向记者透露具体情况。
(来源:极目新闻)








评论